首页
欢迎使用张家口市NQI一站式服务云平台
登录
注册
赋能产业高质量发展
请输入关键字进行检索
搜索
机构导航
首页
NQI+产业
专家智库
质量提升
知产服务
质量品牌
NQI资讯
知识问答
用户中心
首页
/
NQI资讯
/
关于开展第一届河北品牌企业申报工作的通知
/
关于开展第一届河北品牌企业申报工作的通知
发布时间:2023-12-04 18:22:00
浏览次数:188
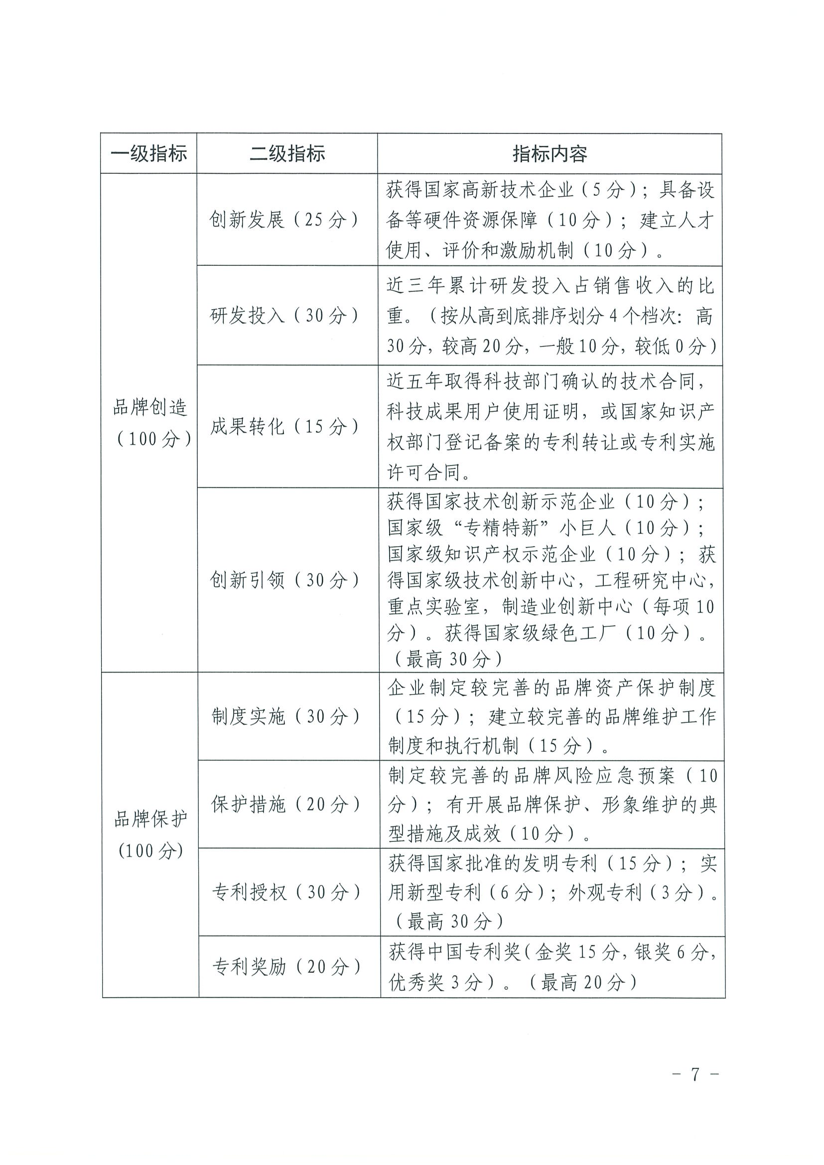
附件2、3:品牌企业申报表1123.doc
收藏
上一篇:
第一届河北品牌企业申报工作文件
下一篇:
市场监管总局修订出台《行业标准管理办法》